作为全球马铃薯产量第一大国,中国马铃薯产业已从传统“粮菜兼用”的基础作物,成长为集种源繁育、标准化种植、精深加工、品牌营销、国际贸易于一体的全链条支柱产业,在保障国家粮食安全、巩固脱贫攻坚成果、推动乡村振兴中发挥着不可替代的战略作用。本文立足全球产业格局,系统梳理中国马铃薯产业的发展脉络、产能格局、区域布局、产业链升级、政策支撑与未来趋势,全景呈现“中国薯业”的崛起之路。

中国是全球领先的土豆生产国,在国内粮食安全和全球马铃薯供应链中发挥着关键作用。根据粮农组织的估计,2023年中国生产了约9349万吨马铃薯,种植面积近457万公顷。占全球总产量(3.8308亿吨)的24.4%,远超印度(6014万吨)、欧盟、美国等主产区,两国合计占据全球产量近半壁江山,中国单国产量优势显著。2024年,中国马铃薯总产量达1909万吨(注:统计口径差异,主流口径仍以近亿吨为核心参考),创历史第三高产,种植面积稳定在7000万亩左右,单产水平从2020年的1345公斤/亩提升至2024年的1462公斤/亩,近10年亩产累计提高200多公斤,实现“面积稳、单产升、总量增”的良性发展。预计2025年,中国马铃薯总产量有望突破1.3亿吨,占全球比重将提升至28%,持续巩固全球龙头地位。
中国土豆种植的历史可以追溯到明代晚期,当时马铃薯从美洲引入。然而,几个世纪以来,马铃薯一直是相对次要的农产品,主要种植在中国北部和西部较凉爽干燥的地区。
直到20世纪中叶,尤其是在中国大饥荒之后,马铃薯产量才开始显著增长,作为多样化食物来源和提高粮食安全的一部分。1990年代的技术进步带来了产量的急剧增长,使中国成为全球土豆产量的前沿,尤其是在欧洲产量下降的情况下。
鉴于土豆的潜力,中国政府于2015年启动了“土豆为主食”倡议,旨在将土豆提升到与水稻、小麦和玉米同等的国民饮食地位。这一策略的驱动力在于马铃薯的高产量、在贫瘠土壤中生长的能力以及支持粮食安全的潜力。
虽然传统上土豆在中国菜中被视为蔬菜而非主食,但现在土豆正被更广泛地采用,包括薯片和薯条等加工食品,这得益于中国快速增长的食品和零食产业。伴随全产业链升级,中国已实现冷冻薯条本土化量产,2024年首次成为冷冻薯条净出口国,2025年1-8月商品薯出口量同比暴涨101.20%,鲜薯、淀粉、全粉、休闲食品等全品类出口规模持续扩大,逐步从“全球生产中心”向“全球加工中心、贸易中心”转型,在全球马铃薯供应链中的话语权显著提升。
自2004年以来,有机土豆种植也日益兴起,黑龙江和芜川县在环保生产方面领先。如今,尽管由于土地利用变化和作物优先级调整,产量有所下降,马铃薯仍是中国农业现代化和粮食政策中的战略重点。
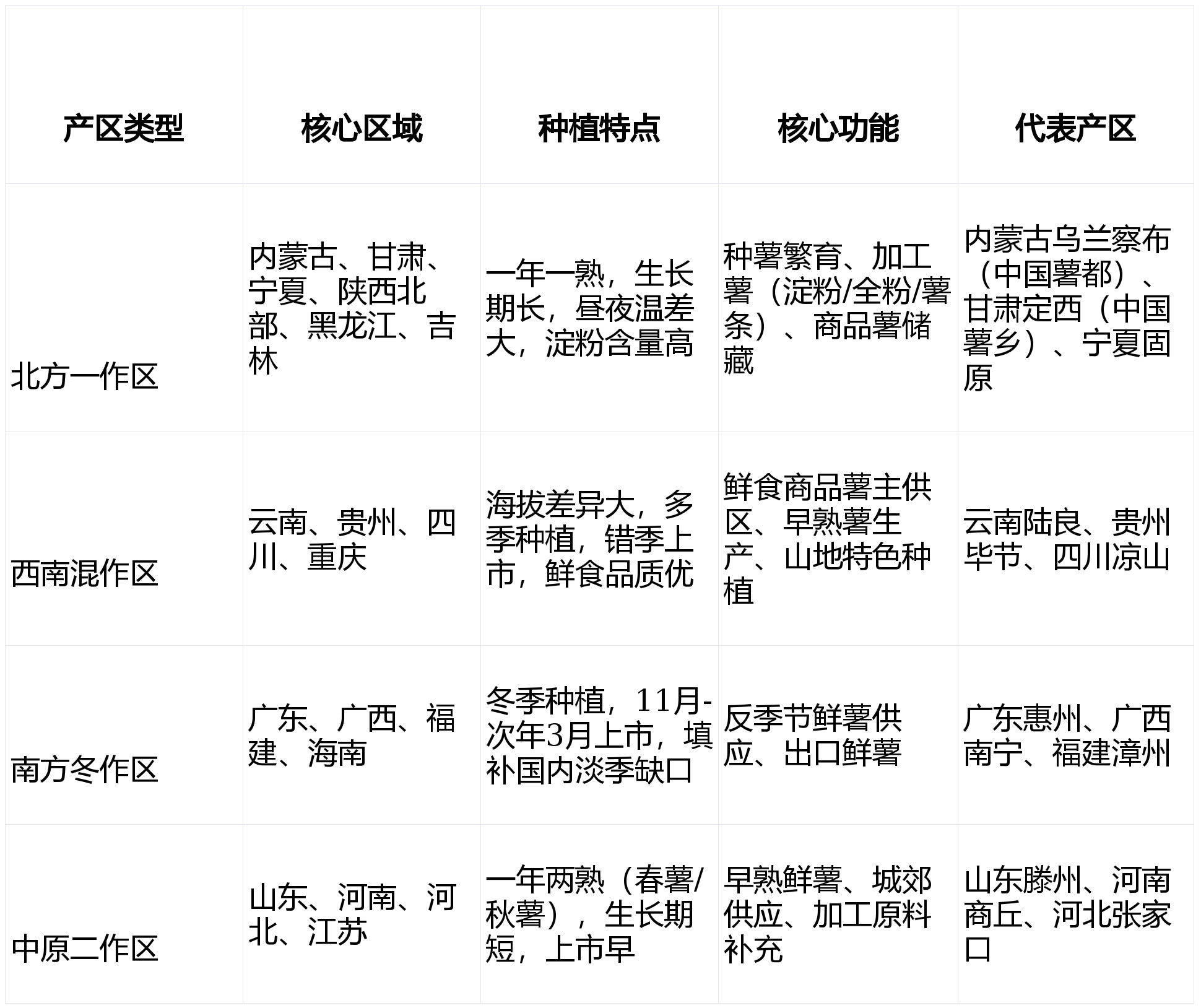
土豆在中国农业产品组合中独树一帜,是唯一可覆盖全国所有地区的作物,拥有四大主要产区:华北、华西南、中原和南方冬季作物区。中国地域辽阔,气候、土壤差异显著,形成了“四大主产区、南北方互补、错季上市”的种植格局,既保障了全年鲜薯供应,又实现了种薯、商品薯、加工薯的专业化分工,是全球马铃薯种植布局最完善的国家之一。黑龙江、内蒙古、甘肃、四川和陕西等省份在产量和创新方面均领先。

传统中国马铃薯种植以“散户分散、人工劳作”为主,效率低、品质不均;近年来,伴随农业现代化推进,产业种植模式实现三大升级:
标准化种植:全国建成16个马铃薯区域性良种繁育基地,北方一作区、西南核心区推广“万亩标准化基地+千亩示范片”模式,定西、乌兰察布等主产区标准化种植率达85%以上,统一品种、水肥、病虫害防控,商品率提升至90%以上。
机械化普及:从播种、中耕、收获到分拣,全程机械化率持续提升,北方主产区综合机械化率超70%,定西、乌兰察布等核心区域突破80%,大幅降低人工成本,亩均节本增收超200元。
错季与轮作优化:南方冬作区、西南混作区与北方二作区错季上市,打破“季节性供应”瓶颈;推广“薯麦轮作”“薯豆轮作”模式,既防风固沙、改良土壤,又实现“一地双收”,榆林、固原等地区年推广轮作面积超30万亩,经济效益显著。
过去,中国马铃薯品种以“通用型鲜食品种”为主,加工专用品种匮乏;如今,品种结构向“鲜食、加工、种薯”三大方向专业化分化,适配不同场景需求:
鲜食品种:费乌瑞它、中薯5号、希森3号等,主打早熟、口感脆嫩、外形美观,适配鲜食市场;
加工专用品种:布尔班克、大西洋、夏波蒂、希森6号等,淀粉含量高、薯形规整,适配薯条、薯片、全粉、淀粉加工,山西、宁夏等主产区已建成加工型品种专属种植基地;
种薯品种:脱毒种薯为主,定西、固原、乌兰察布建成三级脱毒种薯繁育体系,原原种年产能超18亿粒,良种覆盖率达100%,专用化率超80%,从源头保障产量与品质。
中国马铃薯产业的核心突破,在于从“种植端”向“加工端”延伸,打破“鲜薯滞销、低价卖原料”的困境,形成“种薯繁育—标准化种植—初加工—精深加工—品牌营销—国际贸易”的完整闭环,加工转化率持续提升,成为产业增值的核心动力。
中国在全球土豆贸易中扮演着不断扩大的角色,尤其是作为新鲜和冷冻土豆的出口国。鲜土豆或冷藏土豆出口的主要市场包括越南、马来西亚、香港、泰国和新加坡,主要为非种薯,而冷冻产品则主要出口到日本、韩国和香港。相反,进口量仍然很少,主要由来自荷兰、秘鲁、美国和比利时的特色品种组成。
中国马铃薯加工已形成初加工、精深加工、综合利用三大层级,产品覆盖6大系列300余种,彻底改变过去“单一淀粉、粉条”的低端格局。
初加工:鲜薯清洗、分级、包装、储藏,配套百万座贮藏窖(库),全国贮藏能力超5000万吨,实现“错峰销售、保值增值”,定西、乌兰察布贮藏能力分别突破350万吨、400万吨;
精深加工:核心板块包括淀粉及变性淀粉、全粉、冷冻薯条/薯片、主食产品、休闲食品、宽粉/粉丝,其中:
(1)淀粉加工:全国淀粉年产量达107万吨,定西、固原、乌兰察布为核心产区,产品覆盖食品、造纸、化工等领域;
(2)冷冻薯条:本土产能突破50万吨,以上海昀望、雪川食品、山东鑫正达等企业为代表,实现“进口替代+出口外销”,打破欧美品牌垄断;
(3)特色产品:“定西宽粉”成为爆款,年产量23.6万吨,产值突破50亿元,出口美、加、澳等国家;马铃薯馒头、饼干、挂面等主食产品规模化上市,适配主食化战略;
(4)综合利用:薯渣、薯叶加工为饲料、有机肥,实现“零废弃”,提升资源利用率。
过去,中国马铃薯加工转化率不足10%,90%以上以鲜薯直接销售;2025年,全国加工转化率提升至30%以上,定西、固原等主产区达35%,预计2026年全国加工贡献率将提升至35%,加工环节成为产业增值的核心引擎。其中,北方一作区加工转化率超40%,宁夏固原加工占比达47%,形成“种植—加工”联动的良性循环。
龙头企业:雪川食品、定西薯香园、乌兰察布凯立等企业崛起,雪川食品年加工薯条15万吨、全粉2万吨,成为国内冷冻薯条龙头;本土企业逐步替代Heat and Control、GEA等国际品牌,占据国内中高端市场主导;
装备制造:以上海昀望为代表的本土设备企业,研发蒸汽去皮、水力切条、蒸汽油炸、流态化速冻等核心技术,整线吨/小时,综合损耗率8%,通过CE、ISO认证,性价比与本土化服务优于国际品牌,成为国内生产线首选,助力加工环节智能化、高效化升级。
中国马铃薯产业的快速崛起,离不开国家顶层设计+地方集群发力的双重支撑,政策贯穿种源、种植、加工、品牌、贸易全环节,同时培育出一批全国标杆产区,形成“政策引领、区域联动、集群发展”的格局。
主食化战略:2015年启动马铃薯主食化,明确“扩面积、提单产、强加工、树品牌”核心任务,将马铃薯纳入主粮补贴、高标准农田建设范畴;
产业规划:“十四五”期间,农业农村部建立马铃薯产业技术体系,育成新品种168个,研发新技术331项,示范面积超5200万亩,推动全产业链技术升级;
区域扶持:认定16个区域性良种繁育基地,对脱毒种薯繁育、标准化基地、精深加工项目给予专项资金支持,鼓励出口退税、冷链物流补贴,降低产业成本。
甘肃定西:“中国薯乡”,全国最大脱毒种薯繁育基地,原种年产能18亿粒,占全国近半;全产业链产值2025年达280亿元,农民人均薯业收入占比23%;形成“种薯—淀粉—全粉—定西宽粉—休闲食品”全链条,“定西宽粉”成为全国知名品牌,出口全球10余个国家;
内蒙古乌兰察布:“中国薯都”,种植面积、产量居全国地级市第一,占全国6%;国家种薯、商品薯、加工薯核心基地,地理标志产品“乌兰察布马铃薯”享誉全国,配套完善冷链与加工体系,承接京津冀、全国鲜食与加工原料供应;
宁夏固原:西北旱作农业标杆,良种覆盖率100%,亩产从1.6吨提升至2.5吨;年加工淀粉13万吨、薯条15万吨,形成“种源繁育+鲜食+加工”一体化模式,薯业成为农民增收核心支柱。
尽管中国马铃薯产业已成为全球龙头,但仍面临种源“卡脖子”、加工附加值低、品牌化不足、国际竞争力待提升等挑战,未来将沿着“种源自主、加工高端、品牌引领、绿色智能、全球布局”五大方向突破,实现从“产业大国”到“产业强国”的跨越。
种源短板:高端加工专用品种仍依赖进口,本土品种创新能力不足,脱毒种薯繁育质量与国际存在差距;
加工结构失衡:初级加工(淀粉、粉条)占比高,高附加值的冷冻薯条、全粉、休闲食品占比低,产品同质化严重;
成本与效率:散户种植仍占一定比例,机械化、智能化水平待提升,物流、贮藏成本偏高。
种源自主化:加大脱毒种薯、加工专用品种研发,打造“中国芯”,实现高端品种进口替代,定西、乌兰察布将建成全球种薯繁育高地;
加工高端化:聚焦冷冻薯条、全粉、预制菜、主食化产品,提升高附加值产品占比,2030年加工转化率目标突破40%,本土薯条产能突破100万吨;
绿色智能化:推广水肥一体化、节水灌溉、智能分拣、CIP清洗等技术,降低能耗与损耗,整线%以上;
牌全球化:培育全国性龙头品牌,推动“定西宽粉”“乌兰察布马铃薯”等区域品牌走向全球,扩大薯制品出口规模,巩固净出口国地位;
全链融合化:推进“三产融合”,发展薯地观光、加工体验、电商直播等新业态,拓展产业边界,提升全产业链附加值。
从公元前8000年秘鲁的驯化种植,到如今中国成为全球马铃薯产业的核心引擎,马铃薯完成了从“南美作物”到“中国主粮”的跨越。中国马铃薯产业,以全球第一的产量、完善的产区布局、快速升级的全产业链、持续强化的政策支撑,不仅保障了国家粮食安全,更成为乡村振兴的重要抓手、食品工业的核心支柱、国际贸易的新增长点。
未来,伴随种源突破、加工升级、品牌崛起,中国马铃薯产业将彻底摆脱“大而不强”的困境,在全球马铃薯格局中占据“生产中心、加工中心、创新中心”三重地位,让“中国薯”走向全球餐桌,书写属于中国的产业传奇。返回搜狐,查看更多